Home
About Us
PF at a Glance
Information on Board of Directors
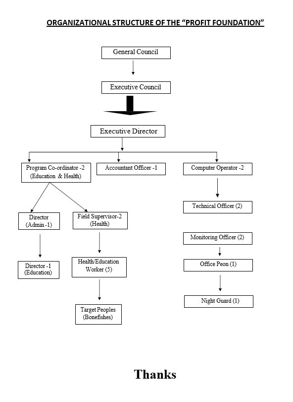
Organogram
Affiliations
Memorandum and Article of Association
PF Committees
Working Area
Network / Membership
Team
Resources
Manual and Policies
Annual Budgets
Annual Audits
Annual Reports
Procuremen
Success Stories
Publication
Event News
Notice Board
Project
Gallery
Photo
Video
Contact
Organogram
Certification of previous experience:
Download File
ORGANIZATION PROFILE OF PROFIT FOUNDATION:
Download File
Copyright@ PROFIT Foundation (PF) 2026.All Right Reserved.Designed & Developed by
ITsheba
itsheba24@gmail.com
01906-297808